跳转至

03.2 交叉熵损失函数

3.2 交叉熵损失函数⚓︎

交叉熵(Cross Entropy)是Shannon信息论中一个重要概念,主要用于度量两个概率分布间的差异性信息。在信息论中,交叉熵是表示两个概率分布 p,q 的差异,其中 p 表示真实分布,q 表示预测分布,那么 H(p,q) 就称为交叉熵:

H(p,q)=\sum_i p_i \cdot \ln {1 \over q_i} = - \sum_i p_i \ln q_i \tag{1}

交叉熵可在神经网络中作为损失函数,p 表示真实标记的分布,q 则为训练后的模型的预测标记分布,交叉熵损失函数可以衡量 pq 的相似性。

交叉熵函数常用于逻辑回归(logistic regression),也就是分类(classification)。

3.2.1 交叉熵的由来⚓︎

信息量⚓︎

信息论中,信息量的表示方式:

I(x_j) = -\ln (p(x_j)) \tag{2}

x_j:表示一个事件

p(x_j):表示 x_j 发生的概率

I(x_j):信息量,x_j 越不可能发生时,它一旦发生后的信息量就越大

假设对于学习神经网络原理课程,我们有三种可能的情况发生,如表3-2所示。

表3-2 三种事件的概论和信息量

事件编号 事件 概率 p 信息量 I
x_1 优秀 p=0.7 I=-\ln(0.7)=0.36
x_2 及格 p=0.2 I=-\ln(0.2)=1.61
x_3 不及格 p=0.1 I=-\ln(0.1)=2.30

WoW,某某同学不及格!好大的信息量!相比较来说,“优秀”事件的信息量反而小了很多。

⚓︎

H(p) = - \sum_j^n p(x_j) \ln (p(x_j)) \tag{3}

则上面的问题的熵是:

\begin{aligned} H(p)&=-[p(x_1) \ln p(x_1) + p(x_2) \ln p(x_2) + p(x_3) \ln p(x_3)] \\\\ &=0.7 \times 0.36 + 0.2 \times 1.61 + 0.1 \times 2.30 \\\\ &=0.804 \end{aligned}

相对熵(KL散度)⚓︎

相对熵又称KL散度,如果我们对于同一个随机变量 x 有两个单独的概率分布 P(x)Q(x),我们可以使用 KL 散度(Kullback-Leibler (KL) divergence)来衡量这两个分布的差异,这个相当于信息论范畴的均方差。

KL散度的计算公式:

D_{KL}(p||q)=\sum_{j=1}^n p(x_j) \ln{p(x_j) \over q(x_j)} \tag{4}

n 为事件的所有可能性。D 的值越小,表示 q 分布和 p 分布越接近。

交叉熵⚓︎

把上述公式变形:

\begin{aligned} D_{KL}(p||q)&=\sum_{j=1}^n p(x_j) \ln{p(x_j)} - \sum_{j=1}^n p(x_j) \ln q(x_j) \\\\ &=- H(p(x)) + H(p,q) \end{aligned} \tag{5}

等式的前一部分恰巧就是 p 的熵,等式的后一部分,就是交叉熵:

H(p,q) =- \sum_{j=1}^n p(x_j) \ln q(x_j) \tag{6}

在机器学习中,我们需要评估标签值 y 和预测值 a 之间的差距,使用KL散度刚刚好,即 D_{KL}(y||a),由于KL散度中的前一部分 H(y) 不变,故在优化过程中,只需要关注交叉熵就可以了。所以一般在机器学习中直接用交叉熵做损失函数来评估模型。

loss =- \sum_{j=1}^n y_j \ln a_j \tag{7}

公式7是单个样本的情况,n 并不是样本个数,而是分类个数。所以,对于批量样本的交叉熵计算公式是:

J =- \sum_{i=1}^m \sum_{j=1}^n y_{ij} \ln a_{ij} \tag{8}

m 是样本数,n 是分类数。

有一类特殊问题,就是事件只有两种情况发生的可能,比如“学会了”和“没学会”,称为 0/1 分类或二分类。对于这类问题,由于n=2,y_1=1-y_2,a_1=1-a_2,所以交叉熵可以简化为:

loss =-[y \ln a + (1-y) \ln (1-a)] \tag{9}

二分类对于批量样本的交叉熵计算公式是:

J= - \sum_{i=1}^m [y_i \ln a_i + (1-y_i) \ln (1-a_i)] \tag{10}

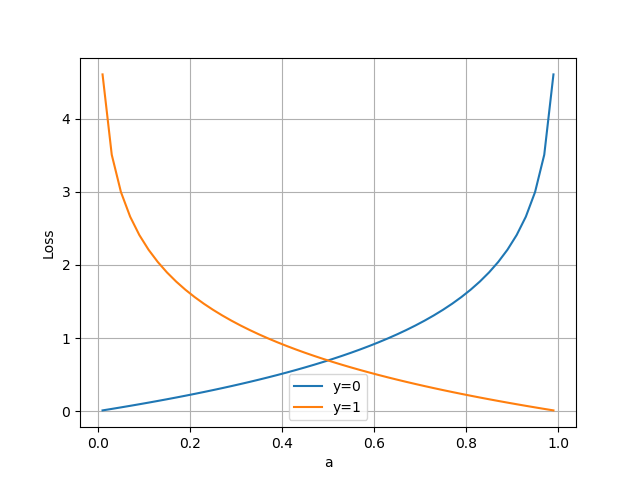
3.2.2 二分类问题交叉熵⚓︎

把公式10分解开两种情况,当 y=1 时,即标签值是 1,是个正例,加号后面的项为 0

loss = -\ln(a) \tag{11}

横坐标是预测输出,纵坐标是损失函数值。y=1 意味着当前样本标签值是1,当预测输出越接近1时,损失函数值越小,训练结果越准确。当预测输出越接近0时,损失函数值越大,训练结果越糟糕。

y=0 时,即标签值是0,是个反例,加号前面的项为0:

loss = -\ln (1-a) \tag{12}

此时,损失函数值如图3-10。

图3-10 二分类交叉熵损失函数图

假设学会了课程的标签值为1,没有学会的标签值为0。我们想建立一个预测器,对于一个特定的学员,根据出勤率、课堂表现、作业情况、学习能力等等来预测其学会课程的概率。

对于学员甲,预测其学会的概率为0.6,而实际上该学员通过了考试,真实值为1。所以,学员甲的交叉熵损失函数值是:

loss_1 = -(1 \times \ln 0.6 + (1-1) \times \ln (1-0.6)) = 0.51

对于学员乙,预测其学会的概率为0.7,而实际上该学员也通过了考试。所以,学员乙的交叉熵损失函数值是:

loss_2 = -(1 \times \ln 0.7 + (1-1) \times \ln (1-0.7)) = 0.36

由于0.7比0.6更接近1,是相对准确的值,所以 loss2 要比 loss1 小,反向传播的力度也会小。

3.2.3 多分类问题交叉熵⚓︎

当标签值不是非0即1的情况时,就是多分类了。假设期末考试有三种情况:

  1. 优秀,标签值OneHot编码为 [1,0,0]
  2. 及格,标签值OneHot编码为 [0,1,0]
  3. 不及格,标签值OneHot编码为 [0,0,1]

假设我们预测学员丙的成绩为优秀、及格、不及格的概率为:[0.2,0.5,0.3],而真实情况是该学员不及格,则得到的交叉熵是:

loss_1 = -(0 \times \ln 0.2 + 0 \times \ln 0.5 + 1 \times \ln 0.3) = 1.2

假设我们预测学员丁的成绩为优秀、及格、不及格的概率为:[0.2,0.2,0.6],而真实情况是该学员不及格,则得到的交叉熵是:

loss_2 = -(0 \times \ln 0.2 + 0 \times \ln 0.2 + 1 \times \ln 0.6) = 0.51

可以看到,0.51比1.2的损失值小很多,这说明预测值越接近真实标签值(0.6 vs 0.3),交叉熵损失函数值越小,反向传播的力度越小。

3.2.4 为什么不能使用均方差做为分类问题的损失函数?⚓︎

  1. 回归问题通常用均方差损失函数,可以保证损失函数是个凸函数,即可以得到最优解。而分类问题如果用均方差的话,损失函数的表现不是凸函数,就很难得到最优解。而交叉熵函数可以保证区间内单调。

  2. 分类问题的最后一层网络,需要分类函数,Sigmoid或者Softmax,如果再接均方差函数的话,其求导结果复杂,运算量比较大。用交叉熵函数的话,可以得到比较简单的计算结果,一个简单的减法就可以得到反向误差。